Dependency Hub User Guide
The Dependency Hub in Nooga Scale improves dependency management with a comprehensive, user-friendly interface. It provides real-time visibility into dependency statuses, helping teams stay on track.
Table of Contents:
- Key Features
- What is Required to Show a Dependency in the Dependency Hub
- How Does the Dependency Flow Work?
- Send and manage dependency requests to team members.
- Accept or decline requests to clarify responsibilities.
- Real-time updates on dependency statuses.
- Visualize which dependencies are accepted, declined, or pending.
- Monitor dependencies through their lifecycle.
- Track statuses such as in progress, planned, delivered, or late.
-
Navigate to the Dependency Hub.
-
Click on "New Dependency Request."
-
Fill in the details and send the request.
- Title - Title of the dependency request
- Requested by - Which team is requesting this dependency?
- Depends on - Which team is solving or delivering this dependency
- Requested for - For what is this dependency needed to? (Select an item in the requested by teams backlog
- Need By - In what iteration does this need to be delivered?
- Description - Describe what this dependency request is about
- View and manage all requests on the dashboard.
- Track accepted dependencies through their lifecycle.
- Reassign or re-evaluate declined dependencies.
- Dependencies are color-coded based on their status.
- Hover over a dependency for detailed information.
- Go to the new menu option "Dependencies"
- Go through the guide
- Configure the workflow for dependencies
You have three configuration options for managing dependencies in Nooga Scale. We recommend using the predefined work item type, which is automatically set up for you:
- Predefined work item type – Nooga Scale will add a new work item type called "Dependency Request" to your process for structured dependency tracking.
- Custom work item type – If your process already uses a similar work item, you can select it to serve as the dependency request within Scale.
- No configuration – This option simply lists your dependencies (predecessor and successor), but it limits functionality by removing the request and tracking capabilities unique to Nooga Scale.
| Setting | Function |
|---|---|
| Internal team dependencies | Toggle visibility of dependencies within the same team where both the predecessor & successor exist in the same team |
| Filtering | Filter on any of the columns through the filter button |
Dependency Requests can be shown in the board, but here are some general recommendations of how you can mitigate a cluttered board!
The Dependency Hub categorizes dependency requests into three states:
-
Pending: the dependency request has not been accepted or declined yet.
- Accepted: When a request is accepted, you need to link it to the actual item solving the dependency. This action closes the request and associates it with the solving item.

-
Declined: If a request is declined, provide a reason for the decline. The request will be marked as "Removed" and the reason will be recorded in the Dependency Hub.

During planning, after estimating delivery times for features, your board might look like this:

To create dependencies, go to the Dependency Hub and submit a request. For example, if your team needs new pipelines for a feature, you can request them from the innovation team:


Once you've added the dependency request, the board will show the request as pending:

When the innovation team reviews the request, they can accept or decline it. In this case, if they accept it, they will create a user story to address the dependency:

After acceptance, the board displays both the request and the solving item. The request will be marked as "Accepted" and moved to the closed items category:

To avoid clutter, set rules to exclude accepted dependency requests from the board:

This ensures that only unhandled dependency requests and dependencies are displayed during team planning:

A dependency will appear in the Dependency Hub as long as at least one of the links (Predecessor or Successor) is tied to a PI or sprint owned by the team. This ensures that teams can easily track relevant dependencies across different time periods and iterations.
-
Visibility Criteria:
- Either the Predecessor or the Successor must exist in a sprint or PI that is currently in your view.
- Dependencies remain visible even if one link occurs outside the current period.
-
Team Ownership:
- The team must own the sprint or PI where at least one part of the dependency exists.
- Dependencies not tied to any sprint or PI owned by the team will not be displayed.
-
Works Across Time Periods:
- If part of the dependency occurs before or after the current period but the other part is within a visible sprint or PI, the dependency will still be shown.
- This allows users to track dependencies even when they span multiple PIs or sprints.
-
Dependency Within the Current Period:
- If a dependency involves Sprint 1 and Sprint 2 in PI2:
- It will appear because both sprints are within the current period.
- If a dependency involves Sprint 1 and Sprint 2 in PI2:
-
Dependency Spanning Multiple PIs:
- If a predecessor exists in PI1 and a successor exists in Sprint 1 of PI2:
- It will appear because Sprint 1 is within the current view.
- If a predecessor exists in PI1 and a successor exists in Sprint 1 of PI2:
-
Dependency with Future Work:
- If the successor exists in PI3 but the predecessor exists in Sprint 2 of PI2:
- It will appear because Sprint 2 is within the current view.
- If the successor exists in PI3 but the predecessor exists in Sprint 2 of PI2:
Below is a flowchart to clarify the process for determining if a dependency will appear:

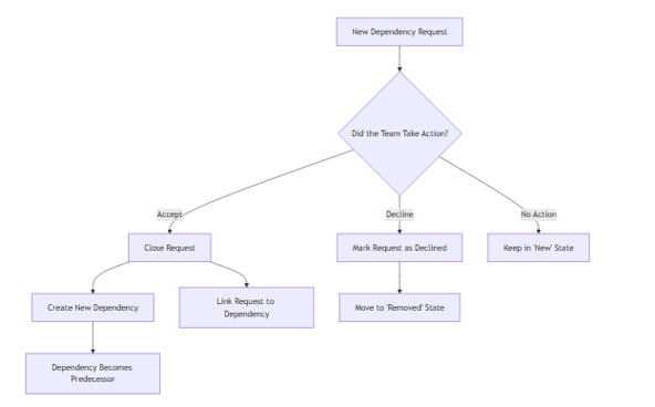
The dependency flow in the Dependency Hub is designed to streamline the process of managing and resolving cross-team dependencies. This section explains how a dependency request moves through the system and how its state evolves based on team actions.
-
New Dependency Request:
- A team creates a new dependency request and assigns it to another team.
- The request is added to the recipient team's Dependency Hub in the "New" state.
-
Team Response:
- The recipient team must accept or decline the dependency request.
-
Accepted Dependency:
- When a request is accepted:
- The Dependency Request is marked as "Accepted".
- It moves to the "Closed" category state.
- A new Dependency is created and replaces the request.
- The new dependency becomes the Predecessor in the system.
- The original request is Related to the new dependency for tracking purposes.
- The Dependency Request is marked as "Accepted".
- When a request is accepted:
-
Declined Dependency:
- When a request is declined:
- The Dependency Request is marked as "Declined".
- It moves to the "Removed" category state.
- A reason for the decline can be documented for visibility and transparency.
- When a request is declined:
-
Pending Dependency:
- Until a request is acted upon, it remains in the "New" (Pending) state.


